Electrolytic Analysis and Coulometry
电池中有较大电流流过情况下的分析方法,包括电解分析法(Electrolytic Analysis)和库仑分析法(Coulometry)。
电解分析法是经典的电化学分析方法,包括电重量法(Electrolytic Gravimetry)和电解分离法(Electrolytic Separation)。把待测物质纯净而完全地从溶液中电解析出,然后称取其质量的分析方法称为电重量法。电重量法只能用来测定高含量物质。将电解分析用于物质的分离,则称为电解分离法,如汞阴极分离法。汞阴极分离法虽然选择性不太好,但在一些测定技术的前处理中,较广泛地用于分离大部分的干扰物质。
库仑分析法是在电解分析法的基础上发展起来的,它是根据电解过程中消耗的电量求得待测物质的含量。库仑分析法精密度高,广泛地应用于微量成分分析和标准物质的测定。
电重量法和库仑分析法的共同特点是:分析时不需要基准物质和标准溶液,是一种准确度极高的绝对分析法。

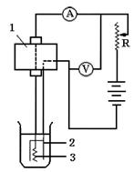
电解是在外电源作用下非自发进行的、物质在电极上发生氧化还原反应而引起物质分解的过程。现以电解CuSO4溶液为例来说明电解过程。图10.1是电解装置,电解液为0.5 mol·L-1 H2SO4–0.1
mol·L-1 CuSO4溶液。电极材质均为Pt,为便于金属在阴极上均匀析出,阴极采用网状结构,阳极由马达带动,进行搅拌。变阻器用于调节两电级上的电压。如果将电解池的电流强度i对所通过的外加电压U作图,可得i―U曲线,如图10.2所示的ABC曲线。从曲线上可以看出,当外加电压很小时,有一个逐渐增加的微小电流通过电解池,这个微小电流称为残余电流,主要由电解液中微量杂质在电极上电解所致。当外加电压增大到某一数值时,电流迅速增大,并随着电压的增大直线上升,这是电解池内发生了明显的电极反应:
阴极:Cu2+ + 2e- → Cu
阳极:2H2O
→ O2 + 4H+ + 4e-
电解池中与外电源负极相联的一极为负极,电解时在该电极上发生还原反应,起阴极作用;与外电源正极相联的一极为正极,电解时在该电极上发生氧化反应,起阳极作用。
在电解时,能够使被电解物质在两电极上产生迅速、连续的电解反应,所需的最低外加电压称为分解电压。图10.2中D点所示。上述电解过程中,电解发生后,电解产物铜和氧气分别沉积和被吸附在阴极和阳极上,形成铜电极和氧电极构成的原电池,该原电池的电动势与外加电压方向相反,它阻止电解作用的进行,被称为电解池的反电动势。只有当外加电压达到能克服此电解池的反电动势时,电解才能继续进行,i―U曲线上的电解电流才能随外加电压的增大显著上升。各种电解质的分解电压是不同的,对于电化学可逆过程,理论上的的分解电压在数值上等于电解池的反电动势。
实际上,当外加电压达到理论上的分解电压时,即图10.2中D´所示,电解并未发生。如以i表示电解电流,R表示电解池的内阻,E表示电解池的反电动势,Ud表示理论上的分解电压,则外加电压U与Ud有如下关系:
U = Ud
+ iR = -E + iR
(10.1)
在电解分析中,往往只考虑某一电极的电位,即析出电位。析出电位是指物质在阴极上还原析出时所需最正的阴极电位,或阳极氧化析出时所需最负的阳极电位。对于可逆电极反应,某物质的析出电位就等于电极的平衡电位。
由于理论分解电压等于电解池的反电动势,而电解池的反电动势E可由两个电极的平衡电位求得。在上例中,铜电极为阴极,氧电极为阳极,
jc = j ө![]()
![]()
= 0.31 V
若铜和氧气原电池的氧气分压
为21.278 kPa,则
ja = j ө![]()
![]()
= 1.22 V
因此,电解硫酸铜溶液时,理论分解电压由下式求得:
Ud = -E = φa - φc
(10.2)
Ud = 1.22 V - 0.31 V = 0.91V
如果电解池的内阻为0.5Ω,电解电流i为
U = Ud + iR = -E + iR = 0.91 V + 0.05 V = 0.96 V
如果不考虑其他因素的影响,当外加电压U稍大于0.96 V,电解就可以进行。然而,由于过电位的存在,实际需要的分解电压高达1.68 V,外加电压除要用于克服电池的反电动势及电解池iR降外,还要用于克服过电位。过电位的存在,使各种物质在电极上析出的顺序与标准电极电位相差较大,给电化学分析增加了复杂性,是电化学分析特别是电解分析时必须考虑的一种重要影响因素。
由于存在极化作用,分解电压的理论值式(10.2)应作如下修正:
Ud = (φa +
ηa) - ( φc + ηc)
(10.3)
式中ηa和ηc分别表示阳极过电位和阴极过电位。
将式(10.3)代入(10.1)中得:
U = ( φa + ηa)
- ( φc + ηc) + iR
(10.4)
式(10.4)称为电解方程式,它表明实际的分解电压是理论分解电压、电池的过电压和电解池中iR降之和。
在上述的电解硫酸铜溶液例子中,阳极的过电位ηa为0.72 V,铂阴极的过电位ηc忽略不计,根据式(10.4),计算电解时外加电压值为:
U =
(1.22 V + 0.72 V) - 0.31 V + 0.05 V = 1.68 V
电解分析方法有两种,一种是在电解电流保持恒定的情况下进行的电解,称为控制电流电解,也叫恒电流电解;另一种是控制工作电极的电位为一定数值或在一定范围内的电解,称为控制电位电解。
控制电流电解是在电解过程中不断地调节外加电压,使通过电解池的电流恒定在0.5~5A范围内进行电解。其装置如图10.3所示。以串联的蓄电池为直流电源,电源通过可调电阻与两电极相连。电解池中使用的电极系统如图10.4所示。阴极为网状铂电极,网状铂电极具有较大的表面积,在允许的电流密度下可以使用较大的电解电流,以加快电解速率。另外,网状铂电极也有利于溶液的搅拌,较小浓差极化。阳极一般为螺旋状铂电极。电解时,将阳极插在阴极中间,并转动阳极起搅拌作用。


在控制电流电解分析中,阴极电位φc与电解时间t的关系曲线如图10.5所示。由图可知,随着电解的进行,阴极表面附近Mn+浓度不断降低,阴极电位逐渐变负。经过一段时间后,因Mn+浓度较低,使得阴极电位改变的速率变慢,φc― t曲线上出现平坦部分。与此同时电解电流也不断降低,为了维持电解电流恒定,就必须增大外加电压,使阴极电位更负。这样由于静电引力作用使Mn+以足够快的速度迁移到阴极表面,并继续发生电极反应以维持电解电流恒定,Mn+继续在阴极上还原析出,直到电解完全,这就是控制电流电解的原理。
对于控制电流电解法,一般将外加电压一次加到足够大的数值,因此电解效率高,分析速度快,但当第一种反应物的浓度减小到其量不能满足该电流下的电极反应速度时,第二种物质就要补充,参与第一种物质的电极反应,引起共放电现象。由此可见该反应的选择性不高。为了克服此缺点,一般加入络合剂,改变干扰物质的析出电位或采用“电位缓冲法”,避免共放电现象的产生,以提高选择性。
在酸性溶液中,控制电流电解法只能用于测定金属活动顺序氢后面的金属,氢前面的金属不能在此条件下析出,从而实现分离金属活动顺序氢两侧的金属元素。控制电流电解法具有较高的准确度,至今仍是纯铜、铜合金中大量铜测定的较为精密的方法之一。此外,它还可应用于镉、钴、铁、镍、锡、银、锌和铋等元素的测定。
表10.1 常用控制电流电解法测定的元素
|
测定例子 |
测定形式 |
条件 |
|
Cd2+ |
Cd |
碱性氰化物溶液 |
|
Co2+ |
Co |
氨性硫酸盐溶液 |
|
Ni2+ |
Ni |
氨性硫酸盐溶液 |
|
Cu2+ |
Cu |
HNO3+H2SO4溶液 |
|
Fe3+ |
Fe |
(NH4)2CO3溶液 |
|
Pb2+ |
Pb |
HNO3溶液 |
|
Ag+ |
Ag |
氰化物溶液 |
|
Sn2+ |
Sn |
(NH4) |
|
Zn2+ |
Zn |
氨性或NaOH溶液 |
若溶液中含有两种以上的金属离子,要使被测离子精确析出而不发生共放电现象,电解过程中必须严格控制工作电极电位在某一预定值(此预定值应为被测离子析出之后,干扰离子析出之前的电位值),使仅有被测定的金属沉积在电极上,其他离子留在溶液中,从而达到分离和测定的目的,这种方法称为控制电位电解法。
在控制阴极电位电解过程中,要随时测定阴极电位,随时调节电压以控制阴极电位为一恒定值。图10.6是机械式自动控制阴极电位电解仪。甘汞电极和阴极组成的原电池与一个电位计反向串联。调节电位计的输出电压使之与设定的阴极电位(相对于甘汞电极)相等。例如,如果要把阴极电位控制在-0.35 V,则电位计的输出电压就调节到0.35 V。在电解过程中,只要阴极电位保持在-0.35 V,标准电阻R就没有电流通过,当阴极电位偏离所需的电位值时,就有电流通过电阻R,R上的电压经放大器放大后,驱动可逆马达调节R′,控制电解池的外加电压,使阴极电位回到应该控制的数值(-0.35 V),这样就实现了阴极电位的自动控制。
随着电子技术的发展,一种价廉可靠的电控制电解仪代替了机械式控制电解仪。该设备由电解池、电解电源、触发器、控制电位调节器和放大器等部分组成。电解池内装有电解

图10.6 机械式自动控制阴极电位电解仪
图10.7 分离A.B金属离子的i―φc曲线
液,并采用三电极系统(即工作电极、辅助电极和参比电极)。电解电源的电位大小由触发电路控制,它通过控制电位调节器,供给电解到某一程度的一个额定控制电位。当阴极电位随被测离子浓度降到上述额定电位时,加入电压降至最低值,以保证单一金属离子进行电解。放大器把阴极电位的变化信号放大后,并输送给触发电路,以控制电解电位的大小。
溶液中存在两种以上可沉积的金属离子时,进行电解就应考虑干扰和分离问题。如果两种金属离子的还原电位相差较大,可用控制阴极电位电解法使两种金属分离。例如,溶液中有A、B两种金属离子,其电解电流与阴极电位(i–φc)曲线如图10.7所示。图中a、b两点分别为A、B两种金属离子的析出电位,d、c两点分别为A、B两种金属离子析出完全时电极的平衡电位(一般认为,当某离子浓度降低105倍或降到1×10-6 mol·L-1时,就已定量析出这种离子,可认为达到分离和分析的要求)。可见,只要将阴极电位控制在db之间进行电解,就可以使A离子定量析出,而B离子仍然保留在溶液中,从而实现A、B离子的分离和A离子的测定。待A离子测定完毕后,再将阴极电位控制在c点进行电解,就可以实现B离子的测定。
在控制电位电解过程中,由于被测金属离子在阴极上不断析出,所以,电流随着时间增长而不断减小,在某金属离子完全析出后,电流应降至零。但由于残留电流的存在,电流最后达到恒定的背景电流值。对于仅有一种离子在电极上还原,电流效率为100%时,电流和时间的关系为:
(10.5)
浓度和时间的关系为:
ct
(10.6)
式中:it为t时的瞬时电流;io为初始电流;ct为t时刻的浓度;co为未电解时的初始浓度;k为常数,它与电极表面积、溶液体积、搅拌速度以及电极反应类别等因素有关。
控制电位电解法是一种选择性较高的电解方法,比控制电流电解法应用得广。例如,应用控制阴极电位电解法对铜、铋、铅、锡四种共存离子进行分离和测定就是一个很好的例子。在中性的酒石酸盐溶液中,阴极电位为-0.2 V(vs.SCE)时,铜首先析出。经称量后,再将镀了铜的电极放回溶液,在-0.4 V电位下电解,使铋定量析出。再将阴极电位调到-0.6 V电解,此时铅定量析出。然后酸化溶液,使锡的酒石酸络合物分解,在-0.65 V阴极电位下电解,锡就定量沉积下来。
控制电位电解法的一些应用见表10.2。
表10.2 控制电位电解法应用实例
|
测定元素 |
分离的干扰元素 |
|
Ag |
Cu和碱金属 |
|
Cu |
Ni、Bi、Sb、Pb、Sn、Zn、Cd |
|
Bi |
Cu、Pb、Zn、Sb |
|
Sb |
Pb、Sn |
|
Sn |
Zn、Cd、Mn、Fe |
|
Pb |
Cd、Sn、Ni、Zn、Mn、Al、Fe |
|
Cd |
Zn |
|
Rh |
Ir |
|
Ni |
Zn、Al、Fe |
以汞作为阴极的电解叫汞阴极电解法。但由于汞在常温下易挥发,有剧毒,不适合于干燥和称量等原因,限制了它在电解分析中的应用。但汞作为电极又有很多优点:
(1)许多金属离子容易与汞形成汞齐,使其析出电位变正,有利于还原反应的进行,易于分离。
(2)氢在汞阴极上过电位较大(约0.8 V),因此,在酸性溶液中,除那些很难还原的金属离子如铝、钛、碱金属和碱土金属离子外,许多重金属离子都可以先于氢在汞阴极上还原析出。在碱性溶液中,甚至碱金属也可以在汞阴极上析出。
(3)极谱分析中也使用汞作阴极,故可参考极谱分析中所提供的数据和资料(如汞阴极上金属离子的析出电位、各种极谱特性等)选择有关金属离子电解分离的条件。
基于上述优点,以汞为阴极进行适宜的装配,即构成了一种较好的分离设备。一般常用的汞阴极电解分离装置的电源和控制系统与控制电流电解法及控制电位电解法相似,仅电解池系统不同。该电解池所选用的底液常是硫酸、磷酸、乙酸、酒石酸等,不能用硝酸,因为硝酸根离子的还原会降低反应的电流效率,且对阳极有较大的腐蚀作用。电解中搅拌使汞表面不断更新,可加速金属离子析出。
汞阴极分离法常用于提纯分析用的试剂,也可以除去被测样品中的基体成分,以便进行微量、痕量元素的测定,也可以将试样中痕量元素从基体成分中除去。汞阴极电解分离法可采用控制电流方式,也可以采用控制阴极电位方式。采用后者对金属离子分离,用汞作阴极比用铂作为阴极的效果要好。
随着各个学科、各种技术的迅速发展及相互渗透,在电解分析的基础上又发展起来了库仑分析方法、有机物的电解分析方法。为了适应流动状态下的电解分析,也发展起来了流动电解分析,并已从单电极体系扩展到双电极或多电极体系。有些学者已进一步将这种电解分析引入到色谱分析和光谱分析领域,创出了色谱―电化学和光谱―电化学等等。
根据待测物质在电解过程中所消耗的电量来进行物质含量测定的方法称为库仑分析法, 又称电量分析法。库仑分析法的基本条件是反应电极必须单纯,用于测定的电极反应必须具有100%的电流效率,而无其它副反应发生。库仑分析法的基本依据是法拉第电解定律。
法拉第电解定律表示电解反应时,在电极上析出物质的质量m与通过电解池的电量Q的计量关系,用数学式表示为
![]()
(10.7)
式中:m为电解析出物质的质量(g);M为析出物质的摩尔质量(g·mol-1);Q为电量,以C(库仑)为单位;n为电极反应中的电子转移数;F为Faraday常数,其量值为
法拉第电解定律是自然科学中最严密的定律之一,它不受温度、压力、电解质浓度、电极材料、溶剂性质极其它因素的影响。
库仑分析法的先决条件是电流效率为100%。电流效率是指待测物质所消耗的电量(Qs)与通过电解池的总电量(Qt)之比,即
(10.8)
实际应用中由于副反应的存在,使100%的电流效率很难实现,其主要原因为:
(1)溶剂的电极反应:常用的溶剂为水,其电极反应主要是H+的还原和水的电解。利用控制工作电极电位和溶液pH的办法能防止氢或氧在电极上析出。若用有机溶剂及其它混合溶液作电解液,为防止它们的电解,应事先取空白溶液绘制i–U曲线,以确定适宜的电压范围及电解条件。
(2)电活性杂质在电极上的反应:试剂及溶剂中微量易还原或易氧化的杂质在电极上反应会影响电流效率。可以用纯试剂作空白加以校正消除;也可以通过预电解除去杂质,即用比所选定的阴极电位负0.3~0.4 V的阴极电位对试剂进行预电解,直至电流减低到残余电流为止。
(3)溶液中可溶性气体的电极反应:溶解气体只要是空气中的氧气,它会在阴极上还原为H2O或H2O2。除去溶解氧的方法是在电解前通入惰性气体(如N2)数分钟,必要时应在惰性气氛下电解。
(4)电极自身参与反应:如电极本身在电解液中溶解,可用惰性电极或其它材料制成的电极。
(5)电解产物的再反应:常见的是两个电极上的电解产物会相互反应,或一个电极上的反应产物又在另一个电极上反应。防止的方法是选择合适的电解液或电极;采用隔膜套将阴极或阳极隔开;将辅助电极置于另一个容器中,用盐桥相连接。
(6)共存元素的电解:若试样中共存元素与被测离子同时在电极上反应,则应预先进行分离。
显然,使用纯度较高的试剂和溶剂,设法避免电极副反应的发生,可以保证电流效率达到或接近100%。如果电流效率低于100%,只要损失电量是可知和重现的,则可以给予校正。
控制电位库仑分析法是将工作电极的电极电位控制在某一范围内,使主反应的电流效率接近100%,即在该条件下,只有主反应发生而无其他副反应,电解至电解电流降到背景电流时电解终止,从整个电解过程所需电量便可得到待测物质质量。在控制电位电解的线路中,串联一个能测量通过电解池电量的库仑计,就构成了一个控制电位库仑分析装置,如图10.8所示。
电量测量的准确度是决定库仑分析准确度的重要因素之一。在要求不严格的条件下,可以根据i―t曲线计算电量。如果需精确测量电量,就只能通过库仑计或积分仪进行测量。
(1)化学库仑计 它是一种最基本、最简单而又最准确的库仑计。它是通过与某一标准的化学过程相比较而进行测定的。库仑计本身就是一个与样品池串联的电解池,在100%的电流效率下,根据库仑计内化学反应进行的程度即可计算出通过样品池的电量,从而得到待测物质的量。常用的化学库仑计有体积式、滴定式等。
① 气体库仑计 它的结构如图10.9所示。它是由一个带有旋塞和两个铂电极的玻璃电解管与一支刻度管以橡皮管相连接。电解管外为一恒温水浴套,管内装有0.5 mol·L-1 K2SO4溶液。使用时将库仑计与电解池串联,当电流通过刻度管中的电解质时,在铂阳极和铂阴极上分别析出O2和H2。两种气体都进入刻度管内,从电解前后刻度管中的液面差就可以读出氢氧混合气体的体积。在
。根据法拉第电解定律,样品池中待测物质量为:
![]()
这种库仑计能测量
注意,使用这种库仑计电流密度不应低于50 mA/cm2,否则会产生负误差。这可能是由于阳极生成的O2的同时也产生少量的H2O2,当电流密度较低时,它来不及进一步氧化就转移到阴极还原为水:
H2O2 + 2H+ + 2e-
→ 2H2O
如果电流密度较大,H2O2便可氧化形成O2。
若将K2SO4改用0.1 mol·L-1硫酸肼,阴极仍析出H2,而阳极将析出N2,其反应如下:
N2H5+
= N2 ↑+ 5H+ + 4e-
这就变成了所谓的氢氮库仑计,这种库仑计可在低电流密度下使用,准确度可达±1%。
② 滴定式库仑计 是用标准溶液滴定库仑池中生成的某种物质,然后计算通过电解池的电量。例如用银丝作阳极,铂片作阴极,在圆形玻璃器皿中充以0.03 mol·L-1 KBr
+ 0.2 mol·L-1 K2SO4进行电解,其反应如下:
阳极: Ag + Br- → AgBr + e-
阴极: 2H2O + 2e- → 2OH-
+ H2
生成的OH-用0.01 mol·L-1 HCl标准溶液滴定至pH=7.0,根据消耗的HCl的量即可计算出生成的OH-的量,从而计算出通过电解池的电量。这种库仑计装置简单,准确度也较高。测定
碘式库仑计也是滴定式库仑计的一种,在两个相连的玻璃器皿中各放置一根螺旋状铂丝,分别作为阳极和阴极。以0.5 mol·L-1 KI为电解液,在电解过程中碘离子在阳极上氧化生成I2。电解结束后,放出阳极区的I2溶液,用标准Na2S2O3溶液进行滴定,根据消耗的Na2S2O3的量可计算出生成的I2的量,从而计算出通过电解池的电量。这类库仑计的准确度可达±2%。
(2)作图法 在控制电位电解过程中,根据式(10.5),电解电流随时间的增长而逐渐减小。将该式对时间积分得:
(10.9)
当
时,
可忽略不计,则
(10.10)
对式(10.5)两边取对数,得:
(10.11)
如果用
对t作图,可得一直线,该直线的斜率为
,截距为lg i0。将
和i0代入式(10.10),即可求出Q值。作图法比较麻烦,准确度也较差。
(3)电子积分仪 借助于电子技术的发展,现代仪器已经可以将适当的电子积分仪串联到电解电路中,自动积分总电量并将其直接读出。该法结果准确,应用方便。
控制电位库仑分析法灵敏度高,可测定至0.01 µg数量级;选择性好;准确度高;不需要基准物。控制电位库仑分析法已用于50多种元素的测定和研究,这些元素包括氢、氧、卤素、银、铜、铋、砷、铁、铅、镉、镍、锂、铂以及镅、锫、稀土元素、铀和钚等。
以钚的测定为例:钚在水溶液中以Pu3+,Pu4+,PuO2+和PuO22+等多种离子存在,这几种离子的平衡电位很接近,难以电解分离。其中Pu3+和Pu4+两种离子比较稳定,其反应定量进行并可逆,但Fe2+干扰严重。本例用铂网作工作电极,先控制工作电极电位在+0.25 V(vs·SCE),使样品中各种价态的钚离子均还原为Pu3+,然后再进行两次氧化。第一次控制电位在+0.57 V(vs·SCE),氧化Fe2+,除去Fe2+的干扰,第二次在+0.68 V(vs·SCE),将Pu3+氧化为Pu4+,反应定量进行。用此法测定核燃料材料中5 mg钚的相对标准偏差小于0.1%,50余种金属离子均无干扰。
控制电位库仑分析法还可用于一些有机化合物的分析,如硝基化合物、脂肪胺等。此外,控制电位电解分析法还常用于电极过程反应机理研究,以确定反应中电子转移数和分布反应情况。
控制电位库仑分析法不足之处是实验仪器复杂,杂质和背景电流的影响不易消除,电解所需时间也较长。
库仑滴定法是建立在控制电流电解过程基础上的库仑分析法。测定时,恒定的电流(i)通过电解池,由工作电极上的电极反应产生的一种“滴定剂”与待测物质进行定量反应。当待测物质反应完全后,终点指示系统发出终点信号,电解立即停止。从计时器获得电解所用的时间(t),根据法拉第电解定律式(10.7),即可计算出待测物质的质量(m)。
库仑滴定法很难保证电流效率100%。为保证100%的电流效率,通常需在滴定溶液中加入大量的辅助电解质。辅助电解质优先于干扰物质在电极上发生反应,使电极反应稳定在发生干扰反应的电位以下,并且电解产生能与待测物质进行化学反应的“滴定剂”。例如,在恒电流条件下电解Fe2+溶液。电解开始时,Fe2+在阳极反应的电流效率可能达到100%,但是,随着电解的进行,阳极表面Fe3+的浓度逐渐增大,Fe2+的浓度相应地减小,因此,阳极电位逐渐正移。当电极反应达到氧的析出电位时,就会在阳极上发生析氧的副反应:
2H2O →
O2 + 4H+
+ 4e-
这就使Fe2+反应的电流效率降低,产生测定误差。所以这种方法很少使用。
如果在上述溶液中加入大量辅助电解质Ce2(SO4)3,那么,在阳极电位低于氧的析出电位时,Ce3+就在阳极上被氧化成Ce4+。生成的Ce4+立即与溶液中的Fe2+反应:
Fe2++Ce4+ =
Fe3++Ce3+
此反应快速而且稳定。显然,达到终点时,Fe2+消耗的电量与直接在阳极上氧化所消耗的电量相同。
用上述方法不仅可以稳定电极反应,防止干扰反应的发生,保证100%的电流效率,而且由于大量电解质的存在,还可以使控制电流库仑滴定在电流密度较高的情况下进行,大大缩短分析时间。
库仑滴定法装置如图10.10所示,主要由电解系统和终点指示系统两部分组成。电解系统是由电解池、计时器和恒电流电源组成。指示系统可用化学指示剂法或电化学的方法。
库仑滴定终点的指示方法有许多,如化学指示剂法、电位法、电流法、电导法、分光光度法等。下面介绍常用的几种方法:
(1)化学指示剂法 普通容量分析法所用的化学指示剂如甲基橙、酚酞、百里酚蓝等,都可用于库仑滴定中。如用库仑滴定法测定肼(NH2―NH2)含量时,用KBr作为辅助电解质,用甲基橙作指示剂。电解时的电极反应为:
阴极: 2H+
+ 2e- → H2
阳极: 2Br- → Br2 + 2e-
电极上产生的Br2与溶液中的肼起反应:NH2―NH2 + 2Br2 = N2 +
4HBr
当溶液中的肼反应完全后,过量的Br2就使甲基橙褪色,指示滴定终点到达。由于化学指示剂的变色范围较宽,对mg量以下的物质测定误差较大,因此化学指示剂法仅适用于常量物质的库仑滴定。选择指示剂时应注意所用指示剂不仅不起电极反应,而且与电极上产生的滴定剂(称电生滴定剂)发生的反应必须在待测物质与电生滴定剂完全反应后发生。
(2)电流法指示终点 在两个指示电极间加上一个小的恒电压,在终点前后,由于试液存在一对可逆电对或原来的一对可逆电对消失,此时指示电极的电流迅速发生变化或变化立即停止,则表示到达终点。例如,在0.1 mol·L-1 H2SO4 + 0.2
mol·L-1 KBr介质中,以电解产生的滴定剂Br2滴定AsO33-时,工作电极(Pt电极)上的反应为:
阴极: 2H+
+ 2e- → H2
阳极: 2Br- →
Br2 + 2e-
电解生成的Br2与溶液中的AsO33-立即反应:
AsO33-+ Br2 + H2O
= AsO43-+2Br- + 2H+
计量点前,溶液中只有Br-而不存在Br2,,即只有可逆电对的一种状态,此时指示电极(Pt电极)上只有很小的残留电流通过。如果使铂指示电极上有电流通过,必须发生下述反应:2Br- → Br2 + 2e-,而发生此反应的外加电压至少要0.89 V。现指示电极上所加电压很小(0.2 V),故上述反应不能发生。计量点后,溶液中有剩余的Br2,便产生一对可逆电对2Br-/Br2。此时,指示电极上所加电压即使很小,Br2 和Br-在指示电极上仍然能发生下述反应而产生很大的电流:
指示阴极: Br2 + 2e- →
2Br-
指示阳极: 2Br- → Br2 +
2e-
根据指示电极上电流的突跃即可判断滴定终点的到达,这种方法也常称为永停终点法。(3)电位法指示终点 电位法指示终点的原理与普通电位滴定法相似,在滴定过程中每
隔一定时间停止电解,记录指示电极的电极电位。以电位值为纵坐标,电解时间为横坐标作图,由该图确定到达终点所需的时间,从而计算出待测物质含量。如果电位突跃不明显或由于其他原因造成终点难以判断,可用一阶或二阶微商技术加以处理。
动态库仑法也称为微库仑法,是近年来发展起来的库仑分析新方法之一。它既不同于传统的控制电位库仑法,也不同于传统的库仑滴定法,而是一种动态库仑分析技术。该法具有快速、准确、灵敏、选择性好和能自动指示终点等优点,目前已广泛应用于各个领域。
动态库仑法是利用指示电极所获得的电信号经放大后,去控制工作电极的电解电流,借以控制生成的滴定剂的量。如果有样品进入电解池,就要消耗一定量的滴定剂,这时指示电极便会产生电信号,经放大后推动电极产生适量的滴定剂以补充消耗的滴定剂。仪器是由微库仑滴定池和微库仑放大器组成的一个循环自动控制系统。由参比电极和指示电极组成电极对,产生一个电位信号。这一信号与外加偏压反向串联后输入微库仑放大器。当指示电极的电位信号与外加偏压信号相等时,放大器的输入信号为零。这时在工作电极间没有电流通过,仪器处于平衡状态。当有任何能与滴定剂发生反应的物质进入电解池时,滴定剂将被消耗掉而使滴定剂浓度降低,这时指示电极的电位也会发生变化,结果使指示电极的输出信号与偏压信号失去平衡,放大器有了输入信号。该信号经放大后,加到工作电极上,这时就会有电流在微库仑池中通过,并有适量的滴定剂产生。这一过程连续进行,直至滴定剂浓度恢复到原始浓度为止。这时指示电极的电位也恢复到与偏压信号大小相等的状态,仪器又回到了原来的平衡状态。微库仑法实际上是利用偏压的大小来调节平衡所需的指示电极对的电位,以确定滴定的终点。由此可见,该法属于变电流库仑滴定法,其电量可由仪器记录、显示。
库仑滴定法具有以下几个特点:
(1)不需要基准物质。它的原始标准是电流源和计时器,目前两者的准确度都很高,因此库仑滴定法的准确度很高。
(2)库仑滴定法的应用范围广。该法不存在滴定剂的配制、标定、储存及其是否稳定等问题。即使是不稳定的物质如Mn3+、Br2、Cl2、Cu2+等,也可以作为滴定剂使用。
(3)库仑滴定法既能测定常量物质,又能测定痕量物质。常量分析可以鉴定物质的纯度,痕量物质测定中当待测物质少至10-3 μg时仍可准确地测定。
(4)库仑滴定法的灵敏度高而且取样量少,分析成本低,易于实现自动化。
库仑滴定法的应用广泛,适用于普通容量分析的各类滴定法,如酸碱滴定、氧化还原滴定、络合滴定以及沉淀滴定。在钢铁快速分析(C、S、N的测定)及环境监测的某些项目(如大气中SO2、O3、氮的氧化物、COD等)中,它都能进行准确的测定。在各种物质的纯度测定及痕量物质的分析中也有较高的准确度。除此之外,它还能作为检测器与色谱结合在一起,其灵敏度、准确度及选择性都很好。
思考题与习题
10.1 什么是分解电压?为什么实际分解电压的数值比按电解产物所形成的原电池的反电动势要大?
10.2 控制电流电解分析和控制电位电解分析各有何优缺点?
10.3 库仑分析与电解分析在原理、装置上有何异同点?
10.4 库仑分析的基本依据是什么?为什么在库仑分析法中要保证电流效率100%?如何保证电流效率100%?
10.5 某溶液含有2 mol·L-1 Cu2+和0.01 mol·L-1 Ag+,若以Pt为电极进行电解。(1)在阴极上首先析出的是铜还是银?(2)能否使两种金属离子完全分离?若可以完全分离,阴极电位控制在多少?铜和银在Pt电极上的过电位可忽略不计。(j ө
0.337V,j ө
0.779V)
10.6 用两只Pt电极组成一电解池,电解池的内阻为0.50Ω,Pt电极的面积均为
(j ө
,j ө
,η
铜在Pt电极上的过电位忽略不计)
10.7 用镀铜的铂网电极作阴极,电解1.000×10-2 mol·L-1
Zn2+溶液,试计算金属锌析出的最低pH。
(j ө
,η
)
10.8 用控制阴极电位法电解某物质,初始电流为
10.9 用铂电极电解CuCl2试液,通过的电流为
10.10 用铂电极和银电极做库仑滴定测定HCl溶液的浓度时,在两电极上分别生成H2和AgCl。
(1)假设10.00 mL酸被电解了,在银库仑计上析出Ag的质量为
(2)如果滴定是在控制电流下进行,为了在10 min内使反应完全,改用多大的电流?